Key takeaways:
- Apex domains are direct and cleaner versions of a web address. They don’t require the usual “www” prefix.
- This domain type does not use canonical name records (CNAME) but works well with other resource records like A, ALIAS, and ANAME.
- Setting up and configuring your apex domain involves putting A records to point users to your website.
Have you ever heard the term “apex domain” and wondered what it means? The concept might seem a little confusing at first, but understanding it can be helpful when you’re managing your website.
So, what is an apex domain and what does it do?
To give you an idea: it’s one of your website’s fundamental addresses that serves as an entry point for users. But it goes beyond this: it also has a lot of impact on other aspects.
This guide will explain what an apex domain is, why it’s important, and how it affects your site’s overall performance.
What is an apex domain?
An apex domain is your domain name at its most stripped-down and simplest form. It’s shown without any “www” or other prefixes.
For example, this is what it looks like: example.com.
It’s shorter than the usual website URLs like www.mybusiness.com.
It’s also commonly referred to as:
- Naked domains
- Base domains
- Bare domains
- Root apex domains
- Zone apex domains
In technical terms, an apex domain is where key Domain Name System (DNS) records are directly linked to your site’s IP address. This setup distinguishes apex domains from subdomains, which often have more flexibility in their configurations.
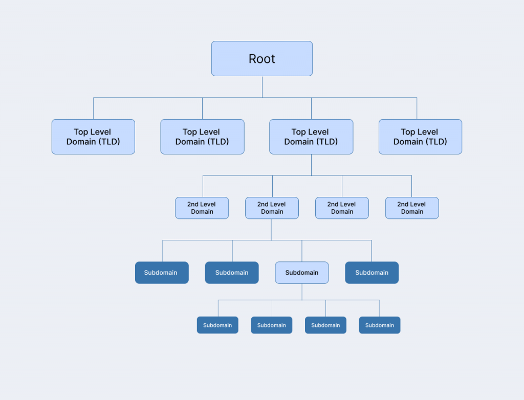
To help you understand where an apex domain sits and how it functions within the DNS system, here’s a visual representation of the hierarchy:

Using an apex domain ensures that users are routed directly to your site’s main address without any extra prefixes.
One reason zone apex domains are often the go-to for website setups is that they’re more memorable and have a cleaner look compared to full URLs. They’re what people generally type first, so having a well-set apex domain helps establish your site’s online brand and gives visitors a straight path to reach your content.
How apex domains work
Apex domains are simple on the surface, and they rely on specific DNS processes that make them function smoothly.
Here’s how it works step by step:
- The user types an apex domain into a browser.
- The DNS translates that human-friendly address into a numerical IP address, which serves as the location of your website on the internet.
- The browser connects to the website’s servers.
- The browser receives the server’s website content.
- The browser displays the website content on the user’s screen.
To make this work, apex domains rely on specific resource records
Here’s a table to help you understand how different resource types interact with apex and different IP addresses:
| Record type | Works at apex? | Notes |
| A record/AAAA | Yes | Points to an IPv4 or IPv6 address |
| CNAME | No | Not allowed at the apex level due to DNS limitations |
| ALIAS | YES | Acts as the CNAME for apex domains |
| ANAME | YES | Also serves as CNAME-like functionality for apex domains. |
As this table highlights, these types do not use CNAME records. However, some services use alternatives like ALIAS or ANAME. These act like CNAME records at the apex level.
For most users, configuring an apex domain means adding an A record in your domain provider’s DNS settings and pointing it to your website’s IP number. Also, always check if your DNS provider supports ALIAS or ANAME records.
Once that’s set up, the DNS takes care of the rest and ensures your visitors are redirected to your website when they type your website into their browsers.
Why apex domains are important and their benefits
As mentioned above, there’s more to apex domains than shortening your site’s address. Here are some of the reasons why they matter and the key benefits they offer:
- Simplicity and memorability. They are clean and easy to remember. They don’t have extra prefixes or subdomains, which lessens the chance of users mistyping the URL and makes it more likely they’ll return to your site in the future.
- Enhanced brand trust and professionalism. Apex domains’ direct and straightforward nature helps build brand credibility and user trust. Visitors are more likely to trust mybusiness.com over a complex or subdomain-based URL.
- Improved DNS performance and stability. These domains create a stable connection to your website’s IP address that enhances your site’s performance and reduces the likelihood of downtime.
- Positive impact on SEO. Apex domains themselves don’t directly affect rankings, but they can indirectly boost SEO by improving click-through rates, user retention, and site credibility.
- Easy brand recognition. Apex domains reinforce your brand identity every time a user types or sees your domain, which strengthens recognition and encourages repeat visits.
What are the common uses of apex domains?
Apex domains have practical applications that keep your website functioning smoothly. Here are some of the most common ways they’re used:
- Directing traffic to your main website. Most websites use an apex domain as their primary address. It’s the cleanest way to direct visitors to your site without prefixes.
- Pointing to CDNs. You can set up your apex domain to direct visitors to the CDN’s IP addresses. This setup improves website performance and ensures fast, reliable access for visitors worldwide.
- Integrating with cloud services. Setting up an A record or ALIAS/ANAME record easily connects your apex domain to cloud hosting or storage, which streamlines your website’s setup and scalability.
- Email hosting and branded email addresses. Having a root domain like mybusiness.com lets you set up professional, branded email addresses. This adds credibility to your brand and makes communication with your audience more seamless.
Apex domain vs. subdomain: What’s the difference?
Before we jump into details, here’s a quick table overview of the key differences between apex domains and subdomains:
| Apex domain | Subdomain | |
| Definition | Root address of a website | Extension of the main domain |
| Example | Example.com | Blog.example.com |
| Purpose | Core online identity of your brand | Specific sections or distinct areas of a site |
While an apex domain represents a website’s primary root address, a subdomain is a division or extension of that main domain that leads to more specific sections of the site.
For example, blog.example.com is a subdomain that directs to a distinct area of the site dedicated to blogs.
Subdomains are useful for separating different services or areas of your website, such as support, shopping, or a community forum. Meanwhile, the apex domain remains the central, authoritative address.
Leveraging both strategically helps organize content, improve navigation, and even manage different aspects of your web services more efficiently.
How to register and configure an apex domain
Selecting a reliable registrar such as Network Solutions is key to securing apex domains. Here’s a step-by-step guide on how to have a fully registered and configured apex domain using Network Solutions:
- Use the domain name search tool to check if your preferred name is available. If it’s already taken, the platform will typically suggest alternative options or variations.

- Once you’ve found an available domain, proceed with registration. Select the registration period and consider adding other features, such as the Domain Privacy + Protection, to keep your contact information private in the WHOIS database.
- After purchasing, go to your registrar’s DNS settings. This is where you’ll configure the records that allow your domain to connect to your website’s server.
- Add an A record to your apex domain, which links it directly to your website’s network address. This setup directs users straight to your site.
- If your hosting setup requires a canonical name but you’re working with an apex domain, use an ALIAS or ANAME record as a workaround.
- Once configured, save your DNS settings. DNS changes can take a few minutes to 48 hours to fully propagate across the internet, so be patient.
- After propagation, type your apex domain into a browser to verify that it correctly directs to your website. If everything is set up right, your website should load seamlessly.
Mistakes to avoid when setting up an apex domain
Although the process of setting up an apex domain is straightforward, many are still prone to making small mistakes that can lead to bigger problems down the road. Here are some to avoid:
- Not using a strong password. Just like with your other important accounts, make sure you have a strong password that uses many characters that include symbols, numbers, and uppercase and lowercase letters.
- Not keeping track of domain expiration dates. Failing to renew your domain on time makes your website inaccessible and could lead to significant loss of profit and SEO issues.
- Not using SEO and site analytics to your advantage. These two help you identify what works and what needs adjustment to rank your website in search engine results.
How to migrate your apex domain to a new domain provider
Migrating to a new provider is straightforward if you follow these steps:
- Gather your current DNS and email settings (e.g., MX records)
- Select a reliable domain provider that supports easy DNS management and domain configuration.
- Unlock your domain and request the transfer authorization code from your current provider.
- Start the transfer process with your new provider by giving the authorization code.
- After the transfer, update your A and zone apex records at the new provider to direct traffic to your website and email services.
- Allow up to 48 hours for DNS changes to propagate globally.
- After propagation, verify your website and email services are working correctly.
- Make sure your contact information is updated with the new provider and enable auto-renewal for future renewals.
How to manage your apex domain like a pro
Managing your apex domain effectively keeps your online presence strong, secure, and scalable. It might sound like a lot to juggle, but with a few smart strategies, you can ensure your domain is in tip-top shape. Let’s break down the best practices to keep you on track.
- Keep your domain secure with reliable DNS management
- Set up redirects to avoid confusion
- Secure your domain with an SSL certificate
- Stay on top of domain renewals
- Monitor for security threats and performance issues
- Use two-factor authentication
Keep your domain secure with reliable DNS management
The first step to safeguarding your website is making sure your DNS settings are set up with a reliable provider. A trustworthy DNS service helps your website load quickly and stay online, even during high traffic. Consider enabling features like DNS security to protect against attacks that could compromise your domain’s security.
Set up redirects to avoid confusion
If you’re using both “www” and your apex domain, make sure they aren’t competing for attention. Use a simple redirect so visitors always end up in the right place—no matter which version they type. This boosts user convenience and helps search engines understand your site better.
Secure your domain with an SSL certificate
Trust is everything online. Adding an SSL certificate to your naked domain encrypts the data exchanged between your site and your visitors. You’ve probably noticed that websites with “https” in their address feel more trustworthy—that’s what an SSL certificate does. It’s an easy way to protect your users and earn their confidence.
Stay on top of domain renewals
Believe it or not, one of the most common pitfalls is simply forgetting to renew your domain. If it expires, you risk downtime—or worse, someone else snatching up your domain name. Set reminders, use auto-renewal, or domain expiration protection services.
Monitor for security threats and performance issues
Cybersecurity might not always be top of mind, but it’s essential. Regularly check your domain for any suspicious activity, such as unauthorized changes or security breaches. Setting up alerts can help you catch any issues early, so you can act before they turn into a bigger problem.
Use two-factor authentication
Enabling two-factor authentication adds an extra layer of protection. This secondary security prevents unauthorized access even if hackers steal your password. Several free applications, such as Microsoft Authenticator or Google Authenticator, offer 2FA.
Configure your root domain now
Apex domains may seem technical, but they bring a lot of value to your online presence. They play a key role in delivering a professional and user-friendly experience, from providing a clean and memorable URL to ensuring a stable connection to your website. If you’re just starting out, then taking the time to understand and configure your apex domain can enhance both user experience and reliability.
Need expert help securing your perfect domain? Network Solutions offers comprehensive services you’ll need to launch your ideal website starting at the root.
Frequently asked questions
An apex domain is the primary address of a website that doesn’t have any prefixes like “www.”
An apex domain key is a specific entry that proves ownership of an apex domain when setting up a hosting service. It is usually marked with the “@” symbol.
An apex domain doesn’t have prefixes and serves as the root or naked version of your website’s address (e.g., example.com).
In contrast, a www domain, as its name suggests, relies on a “www.” This makes it a www subdomain. To make it short: apex is a foundational address, while “www” is a subdomain that denotes web content.
While apex domain names (all domain names in general) and extensions do not directly impact SEO, their simple format helps boost other important metrics such as user experience, brand recognition, and click-through rates (CTR).
No, because of DNS limitations. Although, other records such as ALIAS and ANAME can act as CNAME.
Using apex domains can lead to issues with cookies, CDNs, and redirecting domain traffic. This is because apex domains do not use CNAMES, which CNDs require for setup. This also complicates traffic redirection.
Additionally, cookies set on apex domains transmit to all subdomains that potentially increases request size.
Some services require canonical name records, which can’t be used at the apex level due to DNS restrictions. If this is the case, check if the service supports ALIAS or ANAME records, which can provide similar functionality at the apex.
Yes, most offer tools and support to configure your apex domain correctly. They can assist with setting up essential records to ensure your website loads efficiently and reliably. Be sure to choose a provider with robust DNS management features to simplify this process.

